• 2025.09.28

  • 1130

【新品发布】BG大游微电子CA-IS1311 5kVRMS 用于电压检测的隔离式运放

BG大游微电子CA-IS1311 1GΩ输入阻抗、支持-0.1V到2V线性输入、5kVRMS 用于电压检测的隔离式运放新品发布!



01产品概述



CA-IS1311器件是为电压检测而优化的高精度隔离式运放。低的失调和增益误差以及相关温漂能够在–40°C到125°C的温度范围内保持测量的精度。


CA-IS1311器件采用二氧化硅(SiO2)作为隔离层,支持符合UL1577认证的高达5kVRMS的电气隔离。该技术将高低压域分开从而防止低压器件被损坏,同时提供低辐射和高磁场抗扰度。高共模瞬态抗扰度(CMTI)意味着CA-IS1311器件在隔离层之间正确地传递信号,适合要求高压、大功率开关的工业电机控制和驱动应用场合。器件内部高边电源丢失检测或者欠压锁定(UVLO)功能有助于故障诊断和系统安全。



02产品特性




• 输入电压范围:–0.1V到2V

• 高输入阻抗:1GΩ(典型值)

• 固定初始增益:1

• 低输入失调和温漂:

  25°C时±1.5mV(最大值),±15μV/°C(最大值)

• 低增益误差和温漂:

  25°C时±0.3%(最大值),±40ppm/°C(最大值)

• 高边和低边均支持3.3V和5V供电电压

• 宽工作温度范围:–40°C到125°C

• 额定工作电压下使用寿命大于40年



03典型应用



• 工业电机控制与驱动 

• 隔离式开关电源 

• 不间断电源


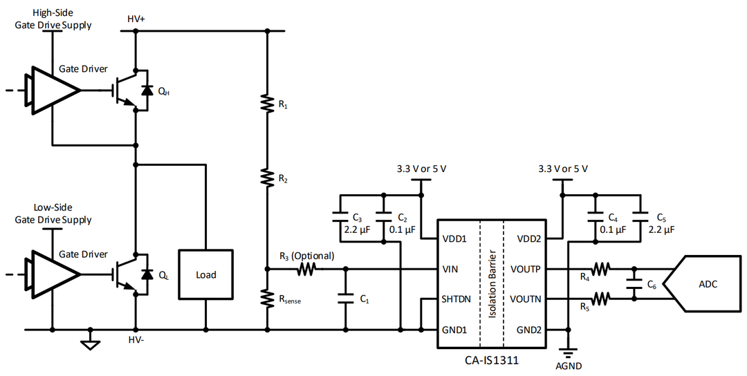
04应用框图




企业微信截图_17449678441376.png